1.견적서



2.이력서




3.교보문고








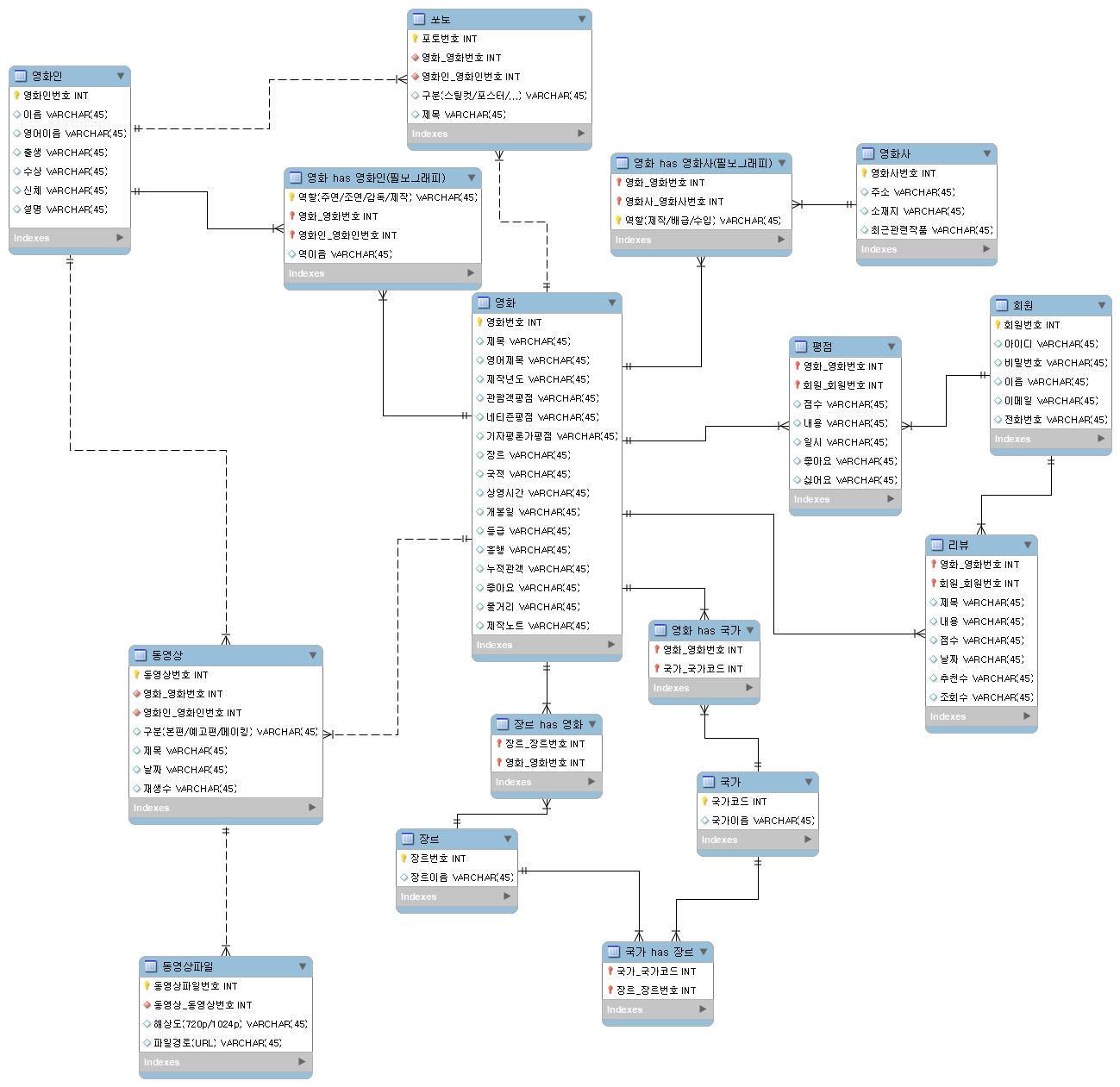
4.네이버영화
- 제일 큰 테이블틀(배우,감독,촬영스텝,배급사)을 뽑아내기 위해선 도메인에 대한 이해가 필요하다. 도메인을 잘안다는 건 실무를 잘안다는 거다.
- 데이터 수정은 문제가 되지 않지만, 테이블의 관계, 키가 잘못되면 수정이 쉽지않다. 프로젝트를 다 엎어야 하는 경우가 생긴다.

참고 및 출처
- Database 16. Naver Movie ERD Part1(https://www.youtube.com/watch?v=DD6Pmzb6hr0&list=PLahoCi966m132PgrrIzEai9WkGLs9flsj&index=1&ab_channel=Jacob%27sLecture)
- Database 16. Naver Movie ERD Part2(https://www.youtube.com/watch?v=EWNW1hUBbnU&list=PL9hiYwOHVUQcRkS4XRnsrgPIRih9H7L32&index=17&ab_channel=Jacob%27sLecture)